HYZ5180XXHDF救險車
- 產品簡介
- 性能配置
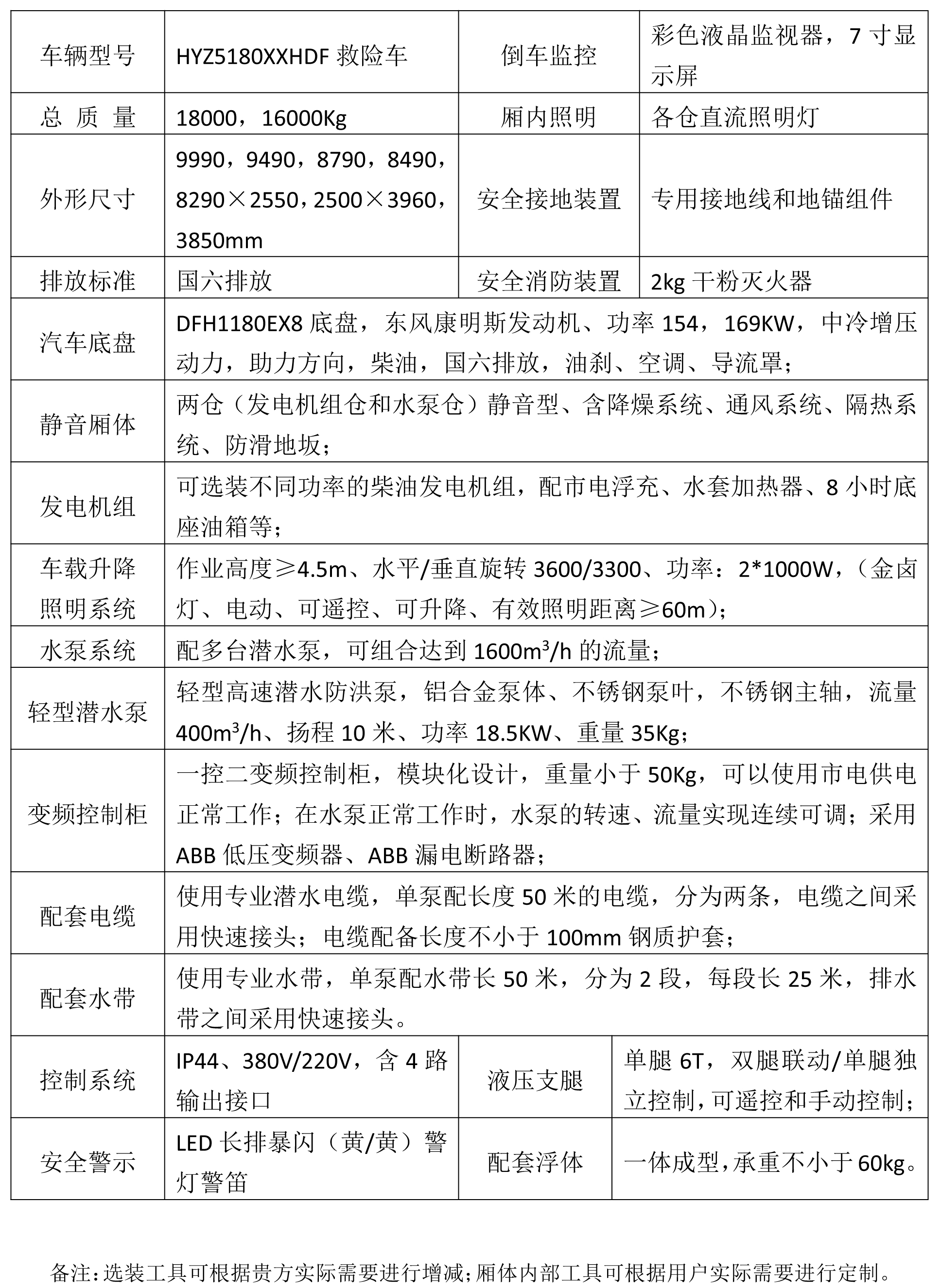
- 技術參數
- 產品應用
紅宇HYZ5180XXHDF救險車
?產品概述
?
紅宇救險車系列是河南紅宇特種汽車有限公司針對供排水、市政、熱力、燃氣、電力、機場、公路等行業的管網、路面快速搶險、搶修作業而開發的專用車輛。在出現險情時,能快速抵達現場,利用車載電源、車載工具可實現大部分應急搶修作業,如切割、破拆、排水、管道焊接等,大大提升了應急反應能力、提高了搶修工作效率。該車主要由慶鈴底盤、消音車廂、發電機組、電控系統、專用工具等組成。屬成熟定型車輛,具備工信部公告目錄、國稅局免稅圖冊、環保部環保信息公開公告和“CCC”證書,可掛黃牌上路。
?
技術參數

